The Goal
As a solo developer, relying only on motivation and grinding is not an effective way to build projects. Motivation naturally follows an up and down pattern. When it’s low, forcing yourself to push your project forward creates internal resistance, leading to constant friction, burnout and increasingly difficult decision making.
The optimal approach to operate is building a system where decision become effortless. One of the most impactful books that enlightened me about this was Algorithms to live by. It shows that real life decisions can be approached algorithmically, following a sequence of clear steps removes hesitation, and lack of clarity about what comes next. two things that break flow state. Having a protocol for each task beforehand is key to removing mental clutter and reducing decision friction during execution. Preparation is often 70% of the work.
Another crucial part of building such a system is creating a distraction free environment, a space without social media dopamine hits, with complete silence, and equipped with collection of tools I fully understand and that make the workflow smooth and reduce the deviation from the original plan.
As a solo developer, my long-term goal has been to build an agentic system that fully automates the entire project-building process. To achieve this, I began by deeply understanding the core components of how AI editors work, so I could eventually build such a system on top of them.
How i see AI editors
Lately AI editors have started to resemble compilers, with traditional compilers, we input source code and get machine readable binaries. Source code is the artifact that matters, and our role as developers is to align it with specification.
With AI editors, They take natural language specifications (prompts) and translate them into source code. The code become an intermediate output, still necessary but increasingly regenerable. What you ask for matters more than how you implement it.
This force developers to invest more times and energy on how to write well structured specifications. This becomes a core skill. Vague prompts produce vague results. The clearer your intent, the better the output. Understanding source code still matters cuz AI generations after all still contains bugs and unpredictable behavior. But the specification is becoming the source of truth.

How I Structured My Workflow
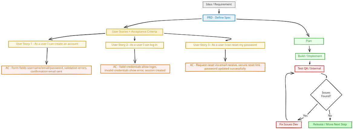
To achieve a high quality output, my approach became systematic: maintain one single source of truth, a well refined PRD containing the full description of my app idea, business modules, user stories with acceptance criteria, technical specifications. Then follow a defined cycle of Define – Plan - Build – Test – Refine.

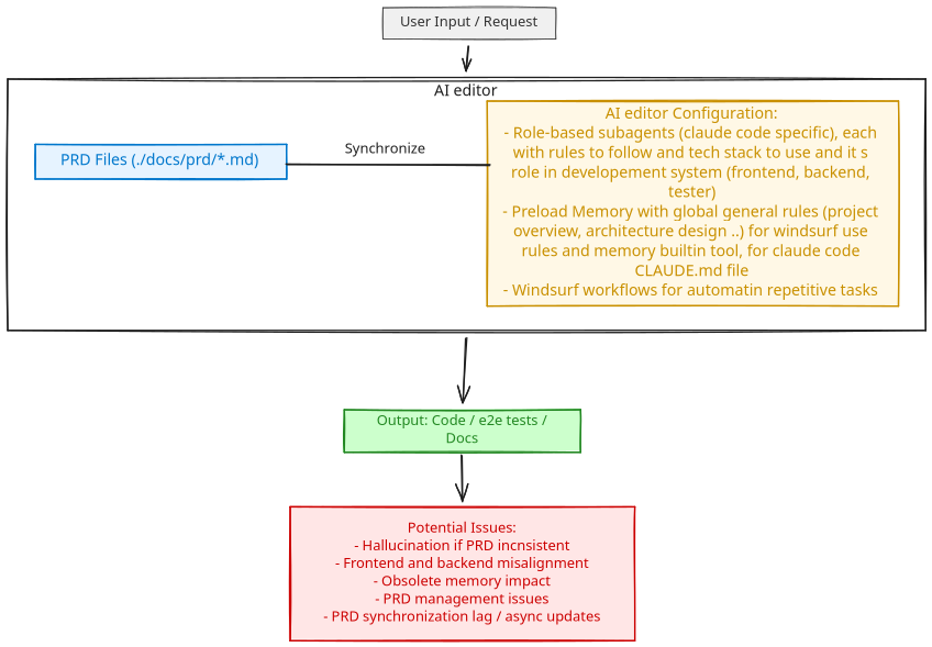
The modern AI tools like Claude code and Windsurf have revolutionized software implementation. They don’t just suggest code, they understand context, generate complete solutions, run end to end tests and fix issues. The AI editors are only good as the context they receive. Without clear guidance, well engineered specifications/context and optimal configuration. They will produce inconsistent results, make wrong decisions.
This is where PRD become an essential part, not as a documentation but as the context layer that integrate into the AI editors memory and tools to create a reliable development partners. The goal is to create a structured knowledge system that guides continuously implementation, ensuring code generation align with the technical and business requirements.

PRD management, AI editor configuration and context synchronization work. But they are still manual overhead that doesn’t scale and is unsustainable. Specvault automates this entire overhead allowing seamless development experience.